40,2592$% 0.13
46,7280€% 0.07
53,9463£% 0.2
4.309,12%-0,18
7.021,00%0,34
28.001,00%0,34
3.335,67%0,36
10.222,02%-0,03
4782277฿%1.63469

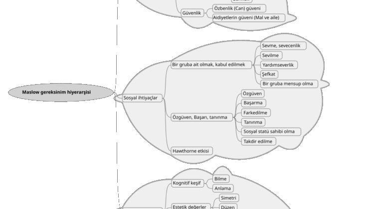
Maslow teorisi veya Maslow’un ihtiyaçlar hiyerarşisi, Amerikalı psikolog Abraham Maslow tarafından 1943 yılında yayınlanmış bir çalışmada ortaya atılmış ve sonrasında geliştirilmiş bir insan psikolojisi teorisidir.
Maslow teorisi, insanların belirli kategorilerdeki ihtiyaçlarını karşılamalarıyla, kendi içlerinde bir hiyerarşi oluşturan daha ‘üst ihtiyaçlar’ı tatmin etme arayışına girdiklerini ve bireyin kişilik gelişiminin, o an için baskın olan ihtiyaç kategorisinin niteliği tarafından belirlendiğini söz konusu etmektedir. Maslow’un kişilik kategorileri kendi aralarında bir dizilim oluştururlar ve her ihtiyaç kategorisine bir kişilik gelişme düzeyi karşılık gelir. Birey, bir kategorideki ihtiyaçları tam olarak gideremeden bir üst düzeydeki ihtiyaç kategorisine, dolayısıyla kişilik gelişme düzeyine geçemez.

Kategoriler
Maslow, gereksinimleri şu şekilde kategorize etmektedir.
⦁ Fizyolojik gereksinimler (nefes alma, besin, yemek, su, cinsellik, uyku, sağlıklı metabolizma, boşaltım)
⦁ Güvenlik gereksinimi (beden, iş, kaynak, ahlak, aile, sağlık ve mülkiyet güvenliği)
⦁ Ait olma, sevgi, sevecenlik gereksinimi (arkadaşlık, aile, cinsel mahremiyet)
⦁ Saygınlık gereksinimi (özsaygı, özgüven, başarı, başkalarına saygı duymak, başkaları tarafından saygı duyulmak)

⦁ Kendini gerçekleştirme gereksinimi (erdemli, yaratıcı, içten, problem çözücü, önyargısız ve hakikatleri kabul eder olmak)
Maslow’a göre birey için o an baskın olan gereksinimler hangi kategoriye ait gereksinimler ise, diğer deyişle günlük etkinlikleri ağırlıklı olarak hangi gereksinimleri doyurmaya yöneliyorsa, kişilik gelişmişlik düzeyi de onun istencinden ya da seçiminden bağımsız olarak bu gereksinim kategorisine karşılık gelen düzeyde bulunacaktır.

Belirli bir kategorideki gereksinimler tam olarak karşılanmadan kişi bir üst düzeydeki kategorinin gereksinimlerini algılamaz, böyle gereksinimleri yoktur. Örnek olarak günlük olarak karnını doyurabilen fakat güvenlik içinde bulunmayan, kendini sürekli olarak olası bir tehdit altında algılayan bir insanın, dünya görüşünü geliştirmek için kitap okumak gibi bir gereksinimi yoktur.
Belirli bir gereksinim kategorisindeki gereksinimlerin karşılanması durumunda kişi, bir üst kategorideki gereksinimleri karşılamaya yönelecektir. Bu durum kişilik gelişme düzeyini de bir üst düzeye sürükleyecektir.
Maslow’a göre psikologların yapması gereken, bireyin kendini gerçekleştirme (self-actualization ‘kendini gerçekleştirme’) aşamasına gelmesinin önündeki engelleri ortadan kaldırmasına yardım etmektir.
Maslow’a göre ortalama bir bireyin hiyerarşinin alt basamağından üst basamaklara çıkıldıkça, %85’ten %10’a kadar bir dilimde her basamakta belli bir tatmin oranının söz konusudur.
Üzerinde düşünmek lazım. Neredeyim

“46’lık” ne demek? Deyimin hikayesi

Şile Belediyesinin Tutuklu CHP li Meclis Üyeleri Görevlerinden İstifa Etti…

166 YILLIK TARİHİ ŞİLE DENİZ FENERİNİN “ŞİLE BEZİ SATIŞ OFİSİ” OLARAK KULLANILIYOR OLMASI İLÇEDE ŞAŞKINLIK YARATTI!..

Ümraniye Esnaf ve Sanatkarlar Odası Başkanı Mehmet Özdil: 5.000 m²’lik Taşınmazlar Geri Alındı..

Moda Tasarımcısı Erol Albayrak “Moira by Urfa” Koleksiyonuyla Muhteşem Defileye İmza Attı..

İstanbul, Tekirdağ ve Kırklareli’nden Geçiyor! Yeni Doğal Gaz Boru Hattı İçin Kamulaştırma Başladı – Parsel Parsel Detaylar Çıkıyor

Down sendromlu sanatçı Madaslı’nın ‘Masumiyetin Kırmızısı’ serigisi Tekirdağ’da

LİSE ÖĞRENCİLERİNE KARİYER GELİŞİMİ EĞİTİMİ UZAY TEKNOLOJİSİYLE AKTARILACAK

Türkiye ile Bulgaristan Maçında Heyecan: 2026 Dünya Kupası Kritik Deplasman

BTP’nin 9. Olağan Kongresi şölen havasında geçti Hüseyin Baş: Bağımsız Türkiye salonlara sığmıyor “İstikbal biziz, biz geleceğiz” “Türkiye’nin terörsüz olması için demokrasisiz olması gerekiyormuş” “Vatandaşlık maaşını ilk 2004 yılında Prof. Dr. Haydar…

BTP 9. Olağan Büyük Kongresini 7 Aralık Pazar Günü Yapacak

Ekonomide Gerçek Dönüşüm Şarttır”

MEHMET BEKHAN: MİLLETİN İRADESİYLE YENİDEN İNŞA EDİLECEK BİR SİYASET DÖNEMİ BAŞLIYOR

Mustafa Sandal’dan Hüseyin Baş’a; Seviyorum seni adam!
Muhtarlık seçim sonuçları! Mahalle muhtarınızı nasıl öğrenebilirsiniz? Muhtarlık sonuçları sorgulama
OZAN AHMET TAŞKIN BİZ GELİRİZ DEVLET BEYİM,
Deva Partisi Sarı kart Gösterdi
Kastamonulu Şevket Doğan
AÇIZ AÇ
Ekotom Hastanesi Başhekimi çirkin olaya cevap verdi işte videonun gerçeği
Avrupa Birliği Gazetesi 232 Sayısı
Eyüpsultan Belediyesi’nde Servis ve Yemek Kararı: İkramiye Hâlâ Ödenmedi – Personel Tepkileri Artıyor, Çalışanlar İsyan Ediyor!

Milyarderin Şüpheci Testi: Hizmetçinin Oğlu Altın Külçeyi Alınca Ne Yaptı ki Dehşete Düştü?

Gaziosmanpaşa Yolları Köstebek Yuvası Gibi! Rami Yeni Mahalle’den Çıkan Yol Çukurlarla Dolu – Vatandaşlar İsyan Ediyor: “Aylardır Yapılmıyor, Patates Çukuru Oldu!”

Kadıköy Sahiline Cami Yapılacak! Yıllar Sonra Mahkemeden Onay Çıktı – İstinaf İptali Bozdu, İnşaat Yakında Başlıyor

Nurcan Öztürkmen Kimdir? Sultangazi Belediye Başkan Yardımcısı Nereli?

Bakan Kurum Deprem Konutları Ödemelerini Açıkladı! “2 Yıl Ödemesiz, 18 Yıl Faizsiz ve Sabit” – Muhalefetin İddialarına Net Yanıt

İstanbul, Tekirdağ ve Kırklareli’nden Geçiyor! Yeni Doğal Gaz Boru Hattı İçin Kamulaştırma Başladı – Parsel Parsel Detaylar Çıkıyor

Uzmanlar Uyardı: Kilo Aldıran Görünmez Düşman! Tokken Bile Yeme İsteğinin Sebebi Ortaya Çıktı – Hedonik Açlık Tehlikesi

Sultangazili Gençler, Modern Bir Spor Merkezine Daha Kavuşuyor

Haldun Dormen’in Vasiyeti Yerine Getirilecek: Cenaze Töreni Programı Belli Oldu! Usta Sanatçı Harbiye Muhsin Ertuğrul Sahnesi’nde Anılacak

16 Yaşındaki Hiranur Nilgün Aygar Cinayeti: Acılı Baba Tehdit Mesajını Paylaştı! “1 Haftanız Var, Biz Devletten Üstünüz”

23 Ocak 2026 Canlı Altın Fiyatları: Gram Altın ve Çeyrek Altın Ne Kadar? Rekor Kıran Altın Fiyatlarında Son Durum!

Benzin, Motorin ve LPG Zamları 22 Ocak 2026: Güncel Akaryakıt Fiyatları Ne Kadar? İstanbul, Ankara, İzmir Detayları

Avrupa Birliği Gazetesi Gaziosmanpaşa, Bayrampaşa, Eyüpsultan, Sultangazi ve Arnavutköy’ün En Etkili Yerel Gazetesi Seçildi!

Yıpranma Payı 5 Yeni Mesleğe Geldi: Erken Emeklilik Yolu Açıldı, Hangi Meslekler Kapsamda?

Yuvamız İstanbul Kreşinde Skandal: Eyüpsultan’da 3 Yaşındaki Çocuğa Şiddet ve İstismar İddiası, Valilik Soruşturma Başlattı!

Hadımköy-Arnavutköy Yolu Duble Yol Oluyor: İstanbul Trafik Sorununa Çözüm Yaklaşıyor, Çalışmalar Başlıyor!

Yozgat’ta Şok Dolandırıcılık Olayı: 87 Yaşındaki Kadın, Ölen Kız Kardeşinin Kimliğiyle Devleti 15 Milyon TL Zarara Uğrattı – Helal Mi Tartışması

Metropol İstanbul: Personel Temini, Temizlik ve Organizasyon Hizmetlerinde Lider Firma!

Bayrampaşa Belediyesi Yolsuzluk Operasyonunda Gözaltına Alınan İsimler Açıklandı: 12 Kişi Emniyette!

BTP’den Türk bayrağına saldırıya tepki

Dönüştüren Eller Atölyesi

Türkiye Yüzyılı’na Gaziosmanpaşa’dan Güçlü Katılım: AK Parti’ye 400 Yeni Üye

Kızılay Gaziosmanpaşa Şube Başkanı İsmail Yamak, Avrupa Birliği Gazetesi’ni Ziyaret Etti: Yerel Basına Destek Çağrısı!

Veri politikasındaki amaçlarla sınırlı ve mevzuata uygun şekilde çerez konumlandırmaktayız. Detaylar için veri politikamızı inceleyebilirsiniz.